Artikel aus aqua viva 1/2023
Ein Tag am Bach
Ausgerüstet mit Fangnetz und Becherlupe ist Nadine Sarbach regelmässig für Aqua Viva mit Kindern am Gewässer. Sie vermittelt dort die verborgene Welt des Makrozoobenthos. Im Gespräch mit Aqua Viva erklärt sie, was die Faszination der kleinen Wassertiere ausmacht und wie auch Eltern ohne biologische Ausbildung mit ihren Kindern aufregende Entdeckungsreisen in die Welt der Steinfliegen-, Eintags- und Köcherfliegenlarven unternehmen können.
Das Gespräch führte Tobias Herbst
Frau Sarbach, wie kamen Sie zu Aqua Viva?
Ein Kollege hat mich damals als Freelancerin im Bereich Umweltbildung bei Aqua Viva empfohlen und es hat spontan geklappt. Mit Kindern am Gewässer unterwegs zu sein und nach Wassertieren zu suchen, empfinde ich als interessante Ergänzung meiner Arbeit. Kinder sind so begeisterungsfähig und ich kann ihnen eine Welt der Natur näherbringen, die auch für viele Erwachsene im Verborgenen liegt.
Warum sind Gewässertiere so faszinierend?
Es gibt viele Formen, Fortbewegungsarten, Lebensweisen, die die Vielfalt der Natur widerspiegeln. Wenn die Kinder genau hinschauen, entdecken sie ständig Neues. Vielleicht frisst eine Steinfliegenlarve gerade eine Mückenlarve oder zwei Bachflohkrebse paaren sich. Es ist die Faszination des Verborgenen, das plötzlich zum Vorschein kommt. Und jedes Kind nimmt dies auf seine eigene Weise wahr: Manche sind wissbegierig und wollen immer mehr Informationen. Andere freuen sich einfach, wenn sie etwas gefunden haben.
Was finden die Kinder im Gewässer?
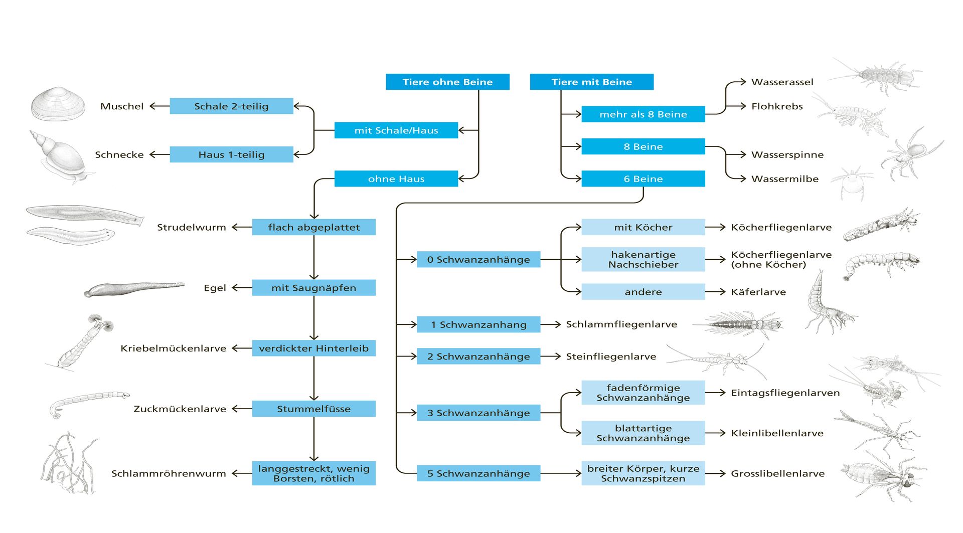
In der Regel sind es Wasserinsekten und andere Wirbellose, die am Gewässergrund leben – das sogenannte Makrozoobenthos. Hierzu zählen beispielsweise Eintagsfliegenlarven, Köcherfliegenlarven mit ihren selbstgebauten Häusern und in besonders sauberen Bächen auch Steinfliegenlarven. In Weihern und Tümpeln kann man auch Larven von Molchen oder Fröschen sowie verschiedene Käfer, Schnecken und Libellenlarven beobachten.
Und was lernen die Kinder dabei?
Es geht um die Vielfalt der Natur und darum, dass es im Wasser mehr gibt als nur Enten, Fische und Frösche. Darum, dass jedes Tier, egal wie gross, ein wichtiger Teil des Ganzen ist – zum Beispiel im Hinblick auf das Nahrungsnetz. Man kann die Kinder dazu anleiten, dass sie an verschiedenen Orten suchen und so lernen, dass jedes Tier seine eigene Nische hat. Also, dass sie in einer Laubansammlung im Wasser nicht das gleiche finden, wie wenn sie einen Stein heben. Darüber hinaus erfahren Kinder, wie wir Menschen die Natur beeinflussen. An einem Bach mit betonierter Bachsohle und uniformiertem Fliessmuster werden weniger Tiere im Wasser wuseln als in einem Gewässerabschnitt mit lockerem Kies, Totholz und unterschiedlichen Fliessgeschwindigkeiten. Und die Wasserwirbellosen geben uns auch Informationen darüber, wie gut es einem Gewässer geht.
Wo kann man das Makrozoobenthos am besten entdecken?
Es gibt kein Limit und am besten sucht man in verschiedenen Gewässern. So merken die Kinder, dass sie an unterschiedlichen Orten verschiedenes entdecken. Am besten eignen sich allerdings schon naturnahe Bäche, um auf einfache Weise viele und sehr verschiedene Tiere zu finden.
Was müssen Eltern beachten?
Zunächst müssen sie natürlich für die Sicherheit ihrer Kinder sorgen. Wie tief ist das Wasser und gibt es gefährliche Stellen wie Schwellen? Können alle Kinder schwimmen? Gefährlich wird es, wenn der Wasserpegel schnell ansteigt, wie beispielsweise in Schwall-Sunk-Gewässern oder bei starken Regenfällen. An solchen Gewässern sind aber in der Regel Warnschilder am Ufer angebracht. Eltern sollten das Gewässer, das Wetter und natürlich ihre Kinder stets im Blick behalten. Ausserdem gilt es auch den Respekt vor der Natur zu wahren. Wir müssen Tiere und ihre Lebensräume achten und dies den Kindern vermitteln. Dazu gehört auch, Tabuzonen zu akzeptieren – zum Beispiel, wenn Wasservögel brüten oder Fische laichen.
Müssen Eltern Biologen sein, um mit ihren Kindern auf Entdeckungsreise zu gehen?
Nein! In der Regel reicht es, den Kindern ein Netz oder ein Küchensieb in die Hand zu drücken oder auf einer Wanderung einfach mal ein paar Steine aus dem Bach zu heben und zu schauen, was sich darunter verbirgt. Wer möchte, kann sich natürlich vorbereiten, beispielsweise mit einem einfachen Bestimmungsschlüssel. Aber die Kinder nehmen schon viel mit, wenn sie einfach die Vielfalt der Natur entdecken und staunen dürfen.
Wie verkraften die Tiere die Untersuchungen?
Den Tieren würde es natürlich besser gefallen, wenn man sie in Ruhe lässt. Dessen müssen wir uns bewusst sein und einige Dinge beachten. Zunächst einmal brauchen die Tiere natürlich Wasser. Man sollte sie also nach dem Fang schnellst möglich in ein Becken geben. Da die meisten Wassertiere kein Sonnenlicht mögen, sollte man das Becken in den Schatten stellen und vorsichtig mit Lupen umgehen. Zu lange sollten die Tiere auch nicht im Becken bleiben, denn viele sind sauerstoffliebend und brauchen kühles, frisches Wasser. Nach der Untersuchung gilt es also, die Tiere rasch wieder ins gleiche Gewässer aussetzen und nicht mit nach Hause zu nehmen. Wenn man an mehreren Gewässern unterwegs ist, sollte man dazwischen Gummistiefel und anderes austrocknen lassen und reinigen, um nicht Fisch-, Krebs- oder Amphibienkrankheiten zu verschleppen.
Was ist ihnen besonders in Erinnerung geblieben?
Einmal hat mich ein Bub gefragt, warum die gefundenen Köcherfliegen im Bach vor seiner Wohnung nicht vorkommen und was er tun kann, damit sie sich dort ansiedeln. Ich habe ihm einiges über die Verbreitung der Tiere erklärt und er hat sich unter anderem überlegt: «Aha, wenn ich das will, muss ich zwischen dem Gewässer hier und dem zuhause mehr solcher Lebensräume schaffen». Ohne dass ich es thematisiert habe, hat er sich so die Funktion von Trittsteinbiotopen erschlossen. Das sind Lerneffekte, die mich freuen.
Frau Sarbach, vielen Dank für das Gespräch.
MEHR GEWÄSSERNEWS
Kinder erforschen den Haselbach – bevor die Revitalisierung beginnt
Über 32'000 fordern: Unser Wasser besser schützen
Die Forelle macht’s selbst
